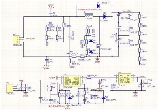
如下为DC-DC原理图。本设计是输入电压100~1000V,当输入电源小于500V(100~500V之间)时, BOOST升压工作,将输出电压升到500V,当输入电压高于500V时, 28019停止工作。
以保证输出电压最低500V.
在现在有两个问题。
第一:启动波形感觉不正常,软启动结束后有一段平台电压(如附件) ,此时PWM关断,间隔一会儿又突然启动,启动很短时间又突然关断,这样持续几次。最后输出电压才是正常缓慢上升到设定值。
第二:动态响应太慢,附件图为负载约80W时的突加突泄波形。(输入126VDC ,输出486VDC).
因为以前没有用过UCC28019这款芯片。不知道这样是否正常。
请各位大侠帮忙。谢谢
