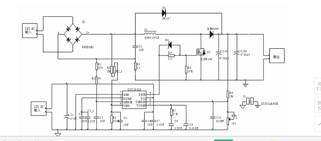
设计UCC28019的PFC电路.输入24VAC,输出36V,2A.电路图在附件中.测试时发现输出电压和电感波形都不正常.且电源不能正常工作.请问可能是什么原因呢?
This thread has been locked.
If you have a related question, please click the "Ask a related question" button in the top right corner. The newly created question will be automatically linked to this question.