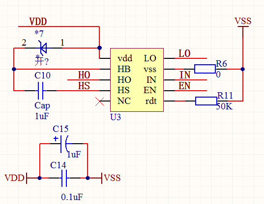
最近在用LM5106做驱动,可是输出不管怎么调,高管驱动输出总是在低管输出上升沿会产生尖刺,输入电压一高上去MOSFET就发烫了,根本不能用

This thread has been locked.
If you have a related question, please click the "Ask a related question" button in the top right corner. The newly created question will be automatically linked to this question.
最近在用LM5106做驱动,可是输出不管怎么调,高管驱动输出总是在低管输出上升沿会产生尖刺,输入电压一高上去MOSFET就发烫了,根本不能用
