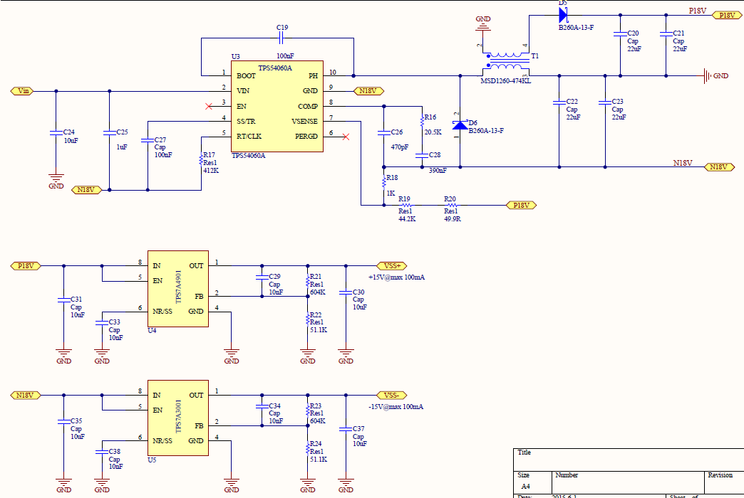
你好,我根据推荐电路采用TPS7A3001和TPS7A4901对TPS54060输出的+/-电源进行稳压,但是,两个LDO对TPS54060输出的电源噪声一点作用都没有,请问这种情况问题出在哪里?
1、在P18V和N18V处,存在60mV频率大约300KHz的噪声,经过LDO后,在VSS+和VSS-处,噪声复制基本没有变化,还是在60mV左右,这种情况是我的电路设计有问题吗?
2、接入的外部24V电源存在工频干扰,有什么好的办法可以滤除这部分噪声?
电路原理图和PCB如下:
This thread has been locked.
If you have a related question, please click the "Ask a related question" button in the top right corner. The newly created question will be automatically linked to this question.
你好,我根据推荐电路采用TPS7A3001和TPS7A4901对TPS54060输出的+/-电源进行稳压,但是,两个LDO对TPS54060输出的电源噪声一点作用都没有,请问这种情况问题出在哪里?
1、在P18V和N18V处,存在60mV频率大约300KHz的噪声,经过LDO后,在VSS+和VSS-处,噪声复制基本没有变化,还是在60mV左右,这种情况是我的电路设计有问题吗?
2、接入的外部24V电源存在工频干扰,有什么好的办法可以滤除这部分噪声?
电路原理图和PCB如下: