This thread has been locked.

If you have a related question, please click the "Ask a related question" button in the top right corner. The newly created question will be automatically linked to this question.

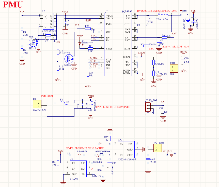
BQ24195输出电压的问题

Other Parts Discussed in Thread: BQ24195, BQ24159, BQ25895EVM-664

目前使用BQ24195遇到两个输出方面的问题,请帮忙解答一下,谢谢!

1.一路5V电源A输出由BQ24159的SYS通过升压方式输出,当这路电源A无负载时升压芯片输出为5V,SYS为3.67V;当负载达到500mA电流时,SYS输出为3.46V,升压芯片输出为4.97V;当负载达到1A电流时,SYS输出为3.13V,升压芯片输出为4.68V,此时电池电压为3.31V;按照说明SYS可以输出4.5A电流,但是这里超过500mA就不行了?

2.另一个5V电源B由BQ24159的PMID,内部LDO升压输出,打开boost模式当这路电源B无负载是PMID电压为5.12V,SYS为3.66V;当负载达到500mA时,PMID电压为5.02V,SYS为3.44V;当负载达到1A时,PMID电压为4.51V,SYS为3.25V;按照说明PMID可以输出2.1A电流,但是这里也是超过500mA,SYS就低于最小值了,为什么?

备注:两种电源输出都是分别测试的