This thread has been locked.

If you have a related question, please click the "Ask a related question" button in the top right corner. The newly created question will be automatically linked to this question.

bq24133问题求解.N-MOS击穿.

Other Parts Discussed in Thread: BQ24133

现行谢过路过的各位大拿,彰显你的智慧和热血.

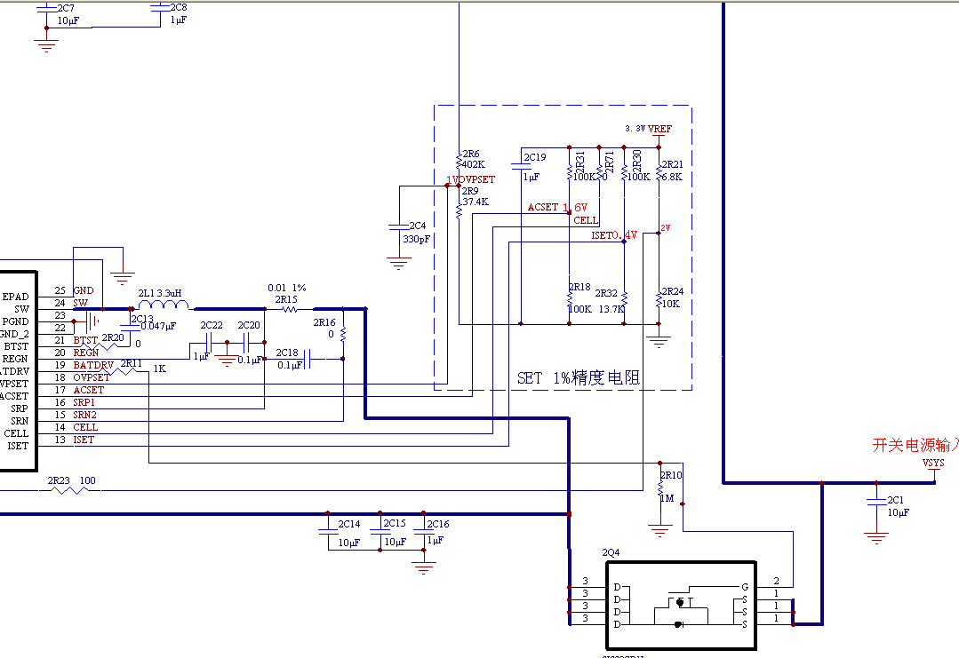
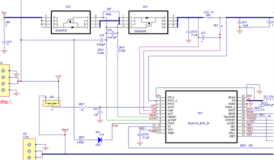
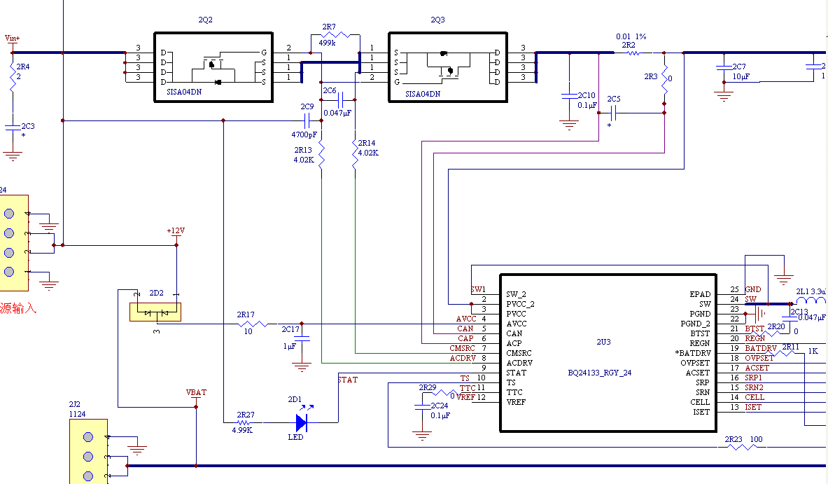
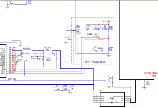
方案BQ24133+SYSTEM1:lt3789(12vbuck-boost电路电流3a)+SYSTEM2(稳压3.3-12v升压80v电路)+(电池11v8.7A)

电池各功能(冲放插拔)正常.

输入电压适配器15v10A

sys输出电压范围,15v 6.4-7A

IC SW脚电压波形也正常.电路为推荐bq24133手册电路.Q1Q2用sisa04N.

问题一:挂电池时正常,没有电池时开机Q1瞬间击穿,GD短路Q1发热烧毁.Q1选型问题?不加SYSTEM2电路正常.适配器用12V10A Q1正常.纹波100mv.适配器用15v10A纹波200Q1瞬间击穿.

问题二:不知道下图用什么仪器测.