This thread has been locked.

If you have a related question, please click the "Ask a related question" button in the top right corner. The newly created question will be automatically linked to this question.

TPS5430D 输出请教

Other Parts Discussed in Thread: TPS5430

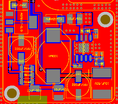
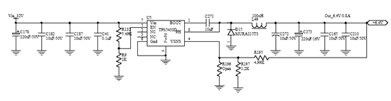
设计方案如上图所示,现在发现如下问题:

1:有一半的概率TPS5430D输出不正常,输出电压在1.xxV或2.xxV左右,每一台都不一样; 有一半的产品却又有输出正常.

2: 整个模块6.4V负载电源在0.75A左右,我们尝试删除部分负载,将负载电流从0.75降到0.3A, TPS5430D还是没有办法正常输出.

3: 当整个负载约=0A时,TPS5430输出正常,只要一挂负载,整个输出就不对,输出电压降低. 

4:我有尝试增加C271的容值到100nF ,没有改善. 也替换个TPS5430D,替换完的结果:有能正常输出,也有跟原来一模一样不能正常输出的。

请教下TI FAE和各们大神,是什么原因导致这样子的问题,该问题