This thread has been locked.

If you have a related question, please click the "Ask a related question" button in the top right corner. The newly created question will be automatically linked to this question.

电源模块选型

Other Parts Discussed in Thread: LM5017

目前在对公司以前设计的一款电路进行优化。

其中24V转±5V的电源模块发热有些严重,需要重新选型。之前用的型号是:ARCH的ST10-24F-5D。

电路图如下:

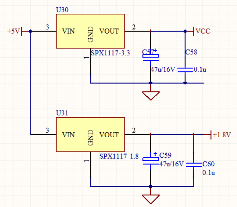
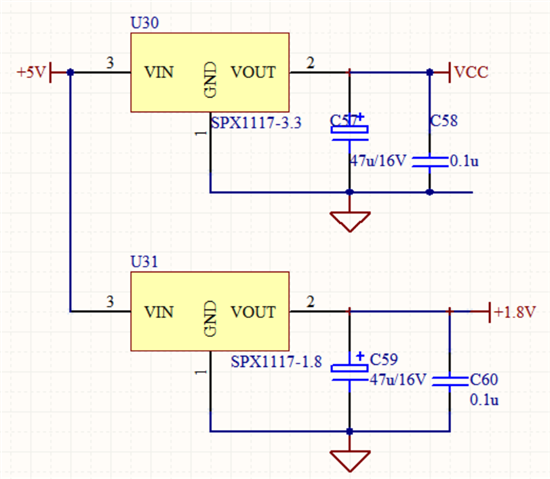
整个电路中除了这块电源,还需要3.3V和1.8V,给MCU供电。±5V是给运放供电的。

原来的设计是用上面的5V再进行转换,电路图如下:

但是运放是属于模拟部分电路和MCU是属于数字电路部分,所以这样设计电路应该是有问题的。

 

所以想请问TI有没有能24V直接转换±5V、3.3V、1.8V的电源模块,有的话,请告知型号。如果没有请帮忙选型24V转±5V。

谢谢!!!