最近调电源电路,以前都没调过这部分的经验,所以有一些问题,谢谢各位指教。
上次发贴问过关于输出纹波大的问题,重新按照TI的测试板规划布板后,现在测试输出峰峰值是40~50mV,可以达到要求。
现在问题是,我加入负载后,上管烧坏了,导致输出与输入导通。
负载是1R 的水泥电阻。
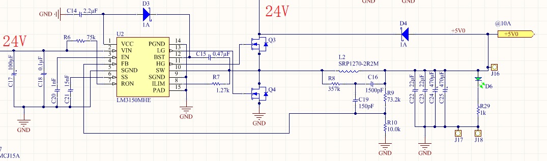
电路图和PCB板如下图。电感按设计是2.2uH,但是买的元件还没回来,先用这个代替(之前也留了足够的位置)。
This thread has been locked.
If you have a related question, please click the "Ask a related question" button in the top right corner. The newly created question will be automatically linked to this question.
最近调电源电路,以前都没调过这部分的经验,所以有一些问题,谢谢各位指教。
上次发贴问过关于输出纹波大的问题,重新按照TI的测试板规划布板后,现在测试输出峰峰值是40~50mV,可以达到要求。
现在问题是,我加入负载后,上管烧坏了,导致输出与输入导通。
负载是1R 的水泥电阻。
电路图和PCB板如下图。电感按设计是2.2uH,但是买的元件还没回来,先用这个代替(之前也留了足够的位置)。