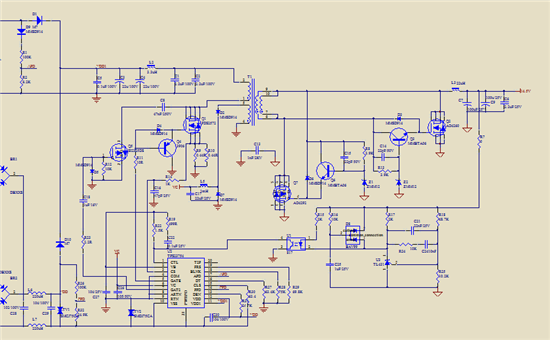
变压器初级17 T 次级12T 辅助12T ,直流36-72V输入,输出要求15V目前调试发现输出只有3V这样,波形晚点给出,有源钳位电容为两个0.1uf串,把同步整流驱动拆掉,只留同步整流MOS,利用其体二极管有14.3V电压输出,有源钳位P mos,有些热,甚至可以烫手,钳位MOS SI2325DS
This thread has been locked.
If you have a related question, please click the "Ask a related question" button in the top right corner. The newly created question will be automatically linked to this question.
变压器初级17 T 次级12T 辅助12T ,直流36-72V输入,输出要求15V目前调试发现输出只有3V这样,波形晚点给出,有源钳位电容为两个0.1uf串,把同步整流驱动拆掉,只留同步整流MOS,利用其体二极管有14.3V电压输出,有源钳位P mos,有些热,甚至可以烫手,钳位MOS SI2325DS