This thread has been locked.

If you have a related question, please click the "Ask a related question" button in the top right corner. The newly created question will be automatically linked to this question.

BQ24032A 初次接电池输出电压有问题,请帮忙分析

Other Parts Discussed in Thread: BQ24032A

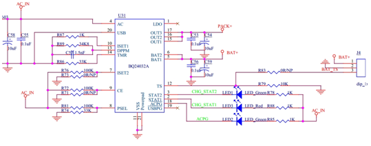
我司目前使用的充电及路径管理芯片BQ24032A的原理图,目前遇到的问题:BAT+初次接电池时,PACK+输出仅为2.2V左右,必须再插拔一次PACK+才能正常输出电池电压,麻烦帮忙看一下是否是电路有问题?