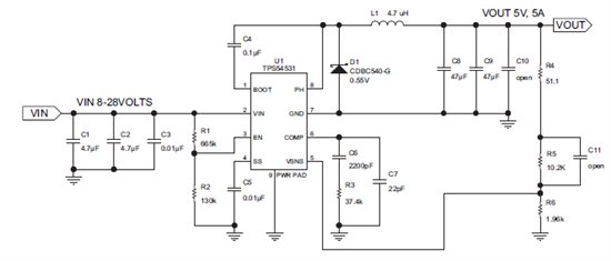
如题,使用TPS54531DDA电源DCDC芯片,设计输入电压为5.5V,输出3.3V,断开后端负载电路检测输出正常,但是接上后端电路后输出电压变为0.04V(万用表),测试DCDC输出端对地电阻为4.8K左右,设计原理图如下图所示,以上情况,请高手赐教,感谢!
This thread has been locked.
If you have a related question, please click the "Ask a related question" button in the top right corner. The newly created question will be automatically linked to this question.
如题,使用TPS54531DDA电源DCDC芯片,设计输入电压为5.5V,输出3.3V,断开后端负载电路检测输出正常,但是接上后端电路后输出电压变为0.04V(万用表),测试DCDC输出端对地电阻为4.8K左右,设计原理图如下图所示,以上情况,请高手赐教,感谢!
感谢大侠提示,确实如此,接地后发现输出3.3V正常,但是奇怪的是接100R水泥电阻输出电压正常,接板子后端负载时,电压降为3.0V左右,测试后端电流在0.018A左右,请问这个可能是什么原因造成的呢?
请问你的输入电源是啥?估计输入电源的能力比较弱,内阻比加大。你可以尝试用示波器量一下输入电容上的波形。