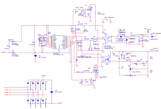
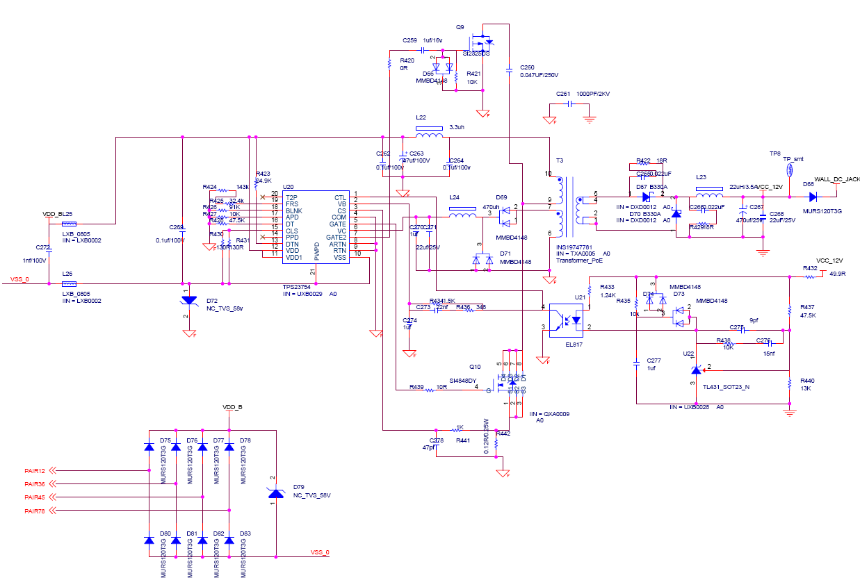
电路图如上所示,整流部分和TI的参考设计有些不一样,调试的时候发现R429(0603封装)非常烫,个别板子出现电阻R429烧坏的现象,下面是电阻R429烧坏后输出12v的波形,电压明显跌落,带的负载不重,不到12W。照理来说电阻R429不接输出电压波形不会跌落这么严重的,不知道设计中还存在什么缺陷,请社区里的高手指点下。
This thread has been locked.
If you have a related question, please click the "Ask a related question" button in the top right corner. The newly created question will be automatically linked to this question.
电路图如上所示,整流部分和TI的参考设计有些不一样,调试的时候发现R429(0603封装)非常烫,个别板子出现电阻R429烧坏的现象,下面是电阻R429烧坏后输出12v的波形,电压明显跌落,带的负载不重,不到12W。照理来说电阻R429不接输出电压波形不会跌落这么严重的,不知道设计中还存在什么缺陷,请社区里的高手指点下。
你好,怀疑在二极管续流期间,缓冲电容电无法放掉,谢谢。还有就是该电阻封装有问题,太小。
你好,请检查是否R442阻值焊接错误,还有看下VC电压,谢谢。
缓冲电容指的是哪个电容呢?储能电容C267 470uf会不会太大?电组R429封装0603是小了点,那选多大的封装合适呢?我在有些参考书上看到是1w的电阻。
你好,C260为RC吸收电容,0603最多也就只能支持1/16W。谢谢。
对,封装是小了。我想问下,RC吸收电容不焊接,输出波形也不会跌落吧?
你好,C275去掉看看,反馈回路不稳定,跟吸收电路没关系,R433调小些,谢谢。
你好,VC电压有问题,理论上应该是基本不变的,现在的现象是VC到达开启电压,然后VC电压就往下掉当低于9V就重启了。谢谢。