This thread has been locked.

If you have a related question, please click the "Ask a related question" button in the top right corner. The newly created question will be automatically linked to this question.

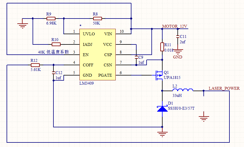
LM3409续流管问题

Other Parts Discussed in Thread: LM3409, TPS92512

我用lm3409输出一2A的电流,负载上的电压大概2伏左右,请问如何选择续流管或是直接推荐一个型号,现在我用的SS34和SS3H10A都很热,热的也很快。请专家指导一下。