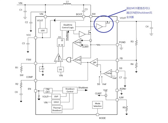
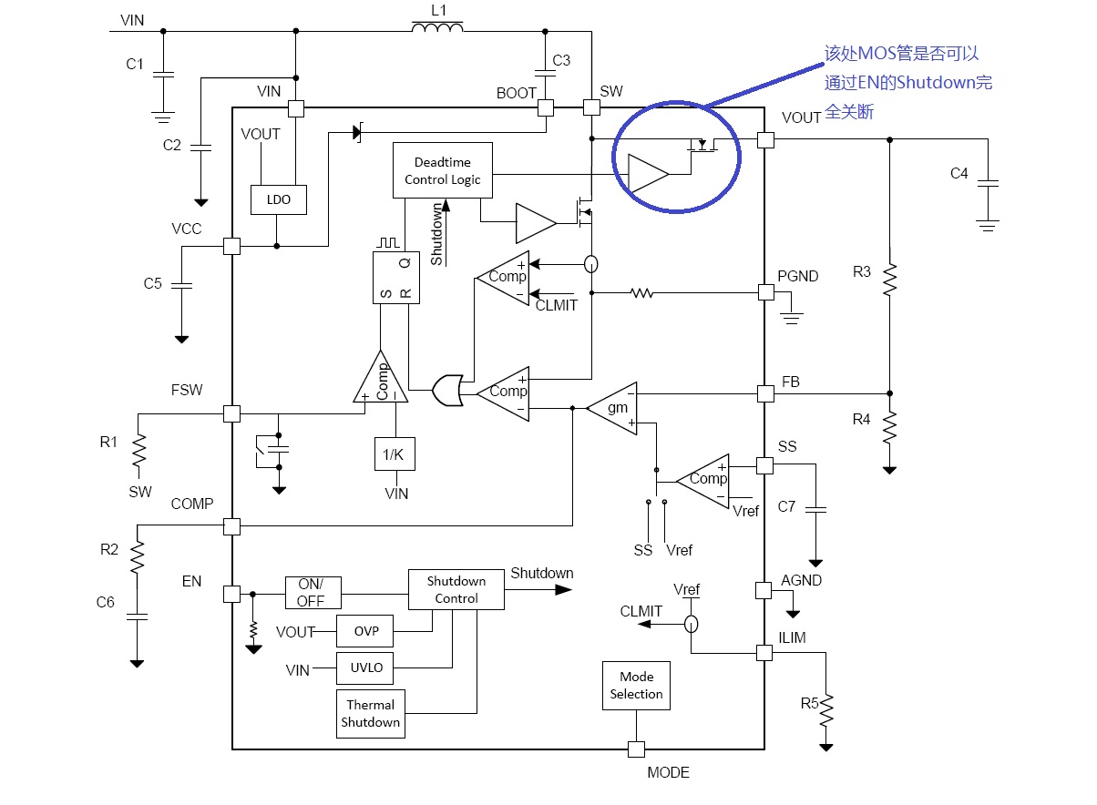
我在寻找有EN功能的DC-DC电源芯片,输入是两节并联的锂电池,输出是5V,输出电流是3~4A,找了很多都没有输出关断的功能,EN关闭后,电池电压直接通过电感和二极管连到输出了。
This thread has been locked.
If you have a related question, please click the "Ask a related question" button in the top right corner. The newly created question will be automatically linked to this question.
你好,
正常Boost结构的电路中输入和输出是没有办法完全隔断的,输入电压高于输出时会直接通过上MOS管的体二极管bypass到输出端。
谢谢。
Input Voltage Range: 2.7 to 12 V 可以用12V供电,但是输出电压最高只有12.6V,Output Voltage Range: 4.5 to 12.6 V