Other Parts Discussed in Thread: LM25116
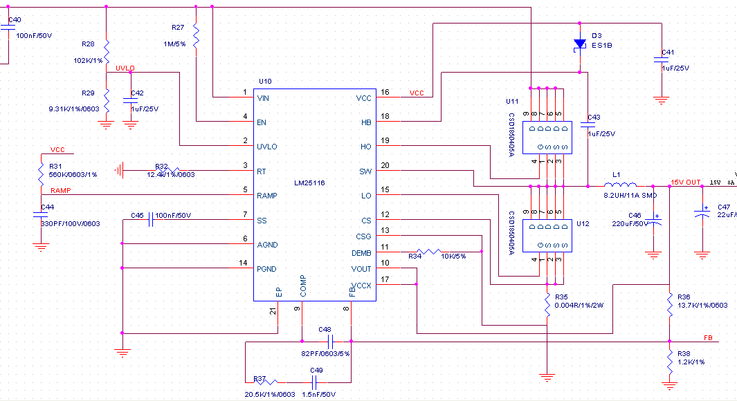
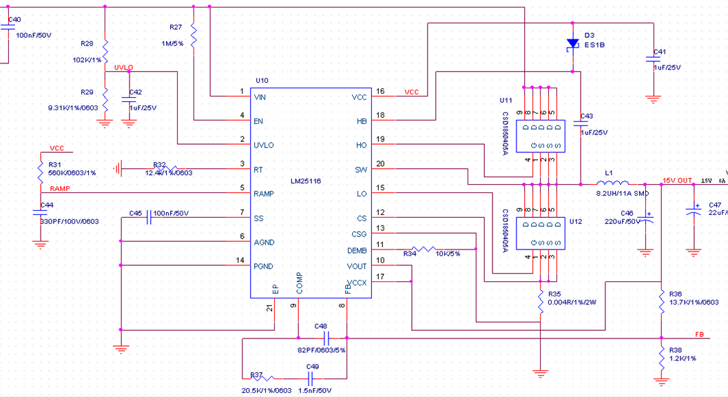
用LM25116做的一个24V转15V 8A输出,PWM芯片lm25116正常,但电感特别烫,将R32改到6K,左右时,电感稍微好点,但mos管T2特别烫,将R32改到15K电感更烫,但MOS管正常,一直找不到原因,原理图见附件
This thread has been locked.
If you have a related question, please click the "Ask a related question" button in the top right corner. The newly created question will be automatically linked to this question.
Other Parts Discussed in Thread: LM25116
用LM25116做的一个24V转15V 8A输出,PWM芯片lm25116正常,但电感特别烫,将R32改到6K,左右时,电感稍微好点,但mos管T2特别烫,将R32改到15K电感更烫,但MOS管正常,一直找不到原因,原理图见附件
个人感觉,一般这种DC-DC电源芯片中的电感发烫的原因有以下几种可能:
1、首先看电感选的是否合适,这里不仅仅要看他的电流是否满足条件,还要看在芯片工作频率下,电感的ESR是否足够小,一般数百毫欧的都会引起各种问题,最好选择数十毫欧的;
2、电容选择是否合适,电容中有个很重要的参数ESR,等效串联阻抗,这个值越小越好,一般来说,就ESR而言,陶瓷电容由于钽电容,钽电容和电解电容的ESR都较大,为而陶瓷电容很难做到大容量,不得已采用电解电容时,需要选择ESR小的电解电容,最好多个并联起来,这样可以加大容值,还可以减小ESR;
3、不合理的PCB布局;这个嘛,最好参考LM25116评估板的布局,这样是最好的,而且里面有推荐的电阻、电容、电感的型号和厂家。
以下是LM25116的评估板连接
http://www.ti.com.cn/cn/lit/ug/snva232a/snva232a.pdf