This thread has been locked.

If you have a related question, please click the "Ask a related question" button in the top right corner. The newly created question will be automatically linked to this question.

请教一个电源设计:输入400-700V,输出15V(+-1.5v) 0.1A和5V(+-0.5V) 50nA,求推荐方案

Other Parts Discussed in Thread: PMP8688, LM5021, TL431

     电源要求是:电源设计:输入400-700V,输出15V(+-1.5v) 0.1A和5V(+-0.5V) 50nA,

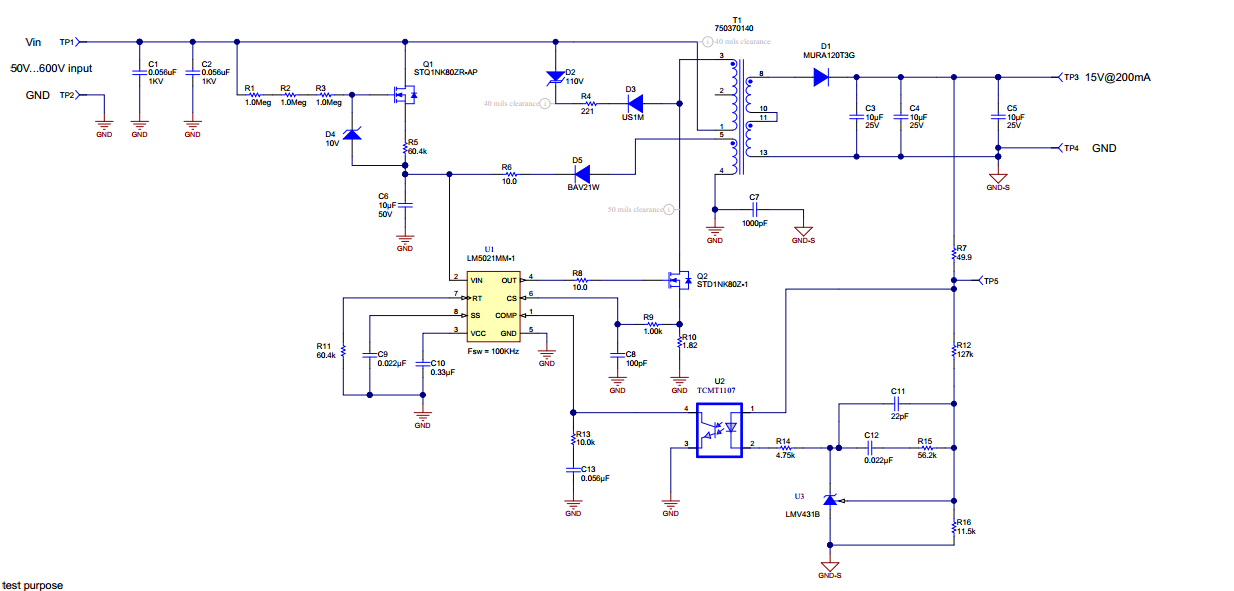
如果是需要隔离,请教是否可以按照PMP8688的设计(LM5021),经过修改以适应800V的高压输入,次级侧使用TL431和光耦反馈电路?下面是PMP8688的电路