This thread has been locked.

If you have a related question, please click the "Ask a related question" button in the top right corner. The newly created question will be automatically linked to this question.

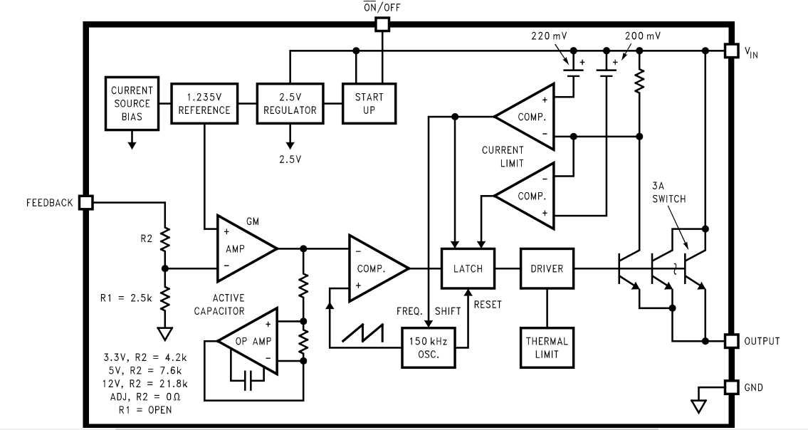
LM2596,3.3V,5V,12V除了FEEDBACK端内部电阻R2不同,还有其他什么区别,也就是说可不可以在FEEDBACK端外接电阻来改变输出电压