This thread has been locked.

If you have a related question, please click the "Ask a related question" button in the top right corner. The newly created question will be automatically linked to this question.

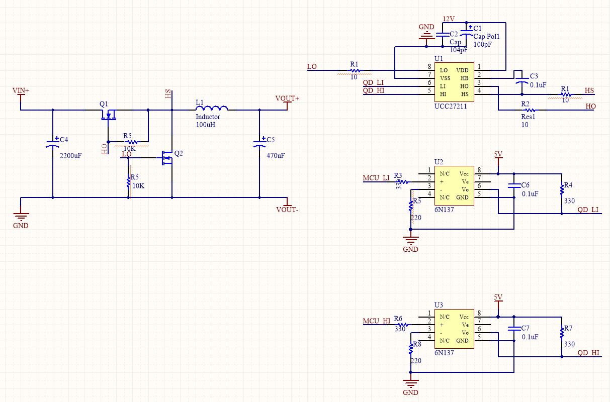
UCC27211相关电路的疑问

Other Parts Discussed in Thread: UCC27211

PWM波形由DSP提供

光耦输出波形正常, ucc27211连接至buck电路就出现短路, 并且27211发热严重, 无法正常使用

请各位帮助看看, 感谢.