This thread has been locked.

If you have a related question, please click the "Ask a related question" button in the top right corner. The newly created question will be automatically linked to this question.

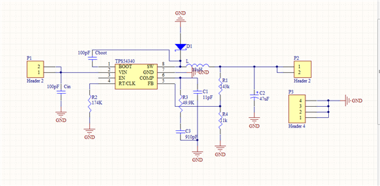
我按照webench 仿真的TPS54340降到12V 的电路 能稳压 但是无论负载怎么变化 输出电流都不变 而且特别小 大概就只有0.0几A 这是什么问题



我按照webench  仿真的TPS54340降到12V   的电路    能稳压   但是无论负载怎么变化    输出电流都不变  而且特别小 大概就只有0.0几A  这是什么问题

_