具体实物 :我做得腐蚀板,
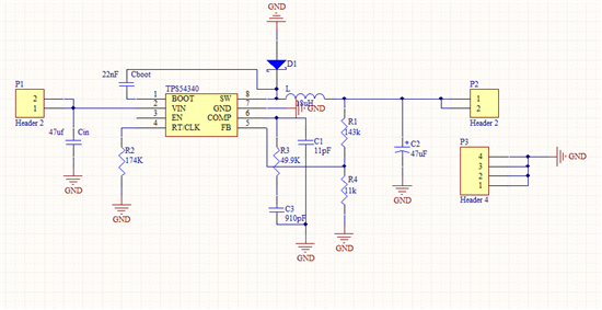
1、刚开始电路不能稳压,输入电压变,输出电压也变,后来将18uH的电感换成了31uH的电感,就能稳压了;说明电感储能不够,感值不合适。
2、但无论电路是否带载,都能稳压10.87V,但是无论怎么改变负载,电流都没有变化,刚开始觉得很奇怪,后来查看数据手册,再对比电路,发现Cboot和Cin都用的比较小,前者2.2nF,后者474;导致内置mos管无法正常工作;我将Cboot换成了68PF 居然将芯片烧了 仔细分析才知道 这个电容 不能用的太小了 否则会导致mos管坏掉 换掉芯片后 再将Cin换成了47uF的铝电解电容 将Cboot换成了223 测出一下数据 :
 
				 
		 
					
