This thread has been locked.

If you have a related question, please click the "Ask a related question" button in the top right corner. The newly created question will be automatically linked to this question.

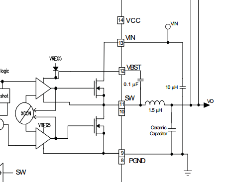
关于电源芯片TPS54325PWP的使用问题



具体问题如下:

      1 按照TI的DATASHEET中描述,我做了一个12V转5V的线路,但是每次上电芯片必坏,为此我做了很多思考和尝试,具体原因我分析是DATASHEET中给出的参考原理图不正确,线路如附件,我觉得12脚和11脚之间的电容不能加(原因我想是11脚输出的是一个矩形方波,而12脚是VBST=5.5V,用于给上面的比较器供电,这样在12和11脚间接电容,最容易导致的问题是当11脚电压由高到低变化时,将导致推挽中的下边路MOS瞬间电流过大而烧坏,继而另一个MOS也将因为下边MOS的损坏而损坏),不知是否有人可以帮我解答一下,非常感谢