This thread has been locked.

If you have a related question, please click the "Ask a related question" button in the top right corner. The newly created question will be automatically linked to this question.

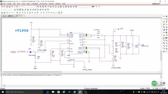
Tps62130 给SOC提供1伏,DC,AC +/-2% 最大电流是3.75A, 现在想确定直流反馈点和反馈走线是否正确?



原理图如下:

                  

内层反馈点

换层后:

             

然后到底层,再到顶层接入反馈电阻,我想知道现在从反馈点出来的走线上下都没有完整的参考平面,也地平面做参考,这样的设计是否可以满足系统的电源要求。

谢谢!