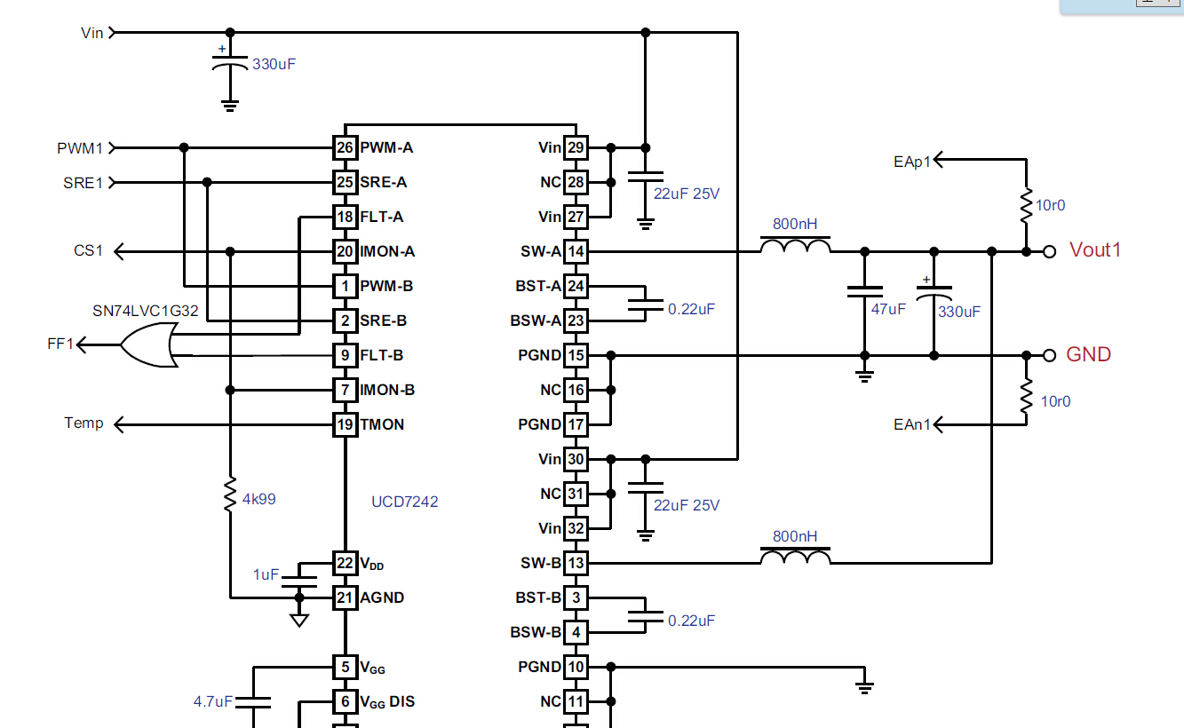
如题,原理图如下:
UCD7242两路并行输出1V,Fusion Digital Power Designer出现温度过高的警告,显示为102℃,此时TMON引脚上为1.5V左右,根据温度电压对应关系似乎确实过热了。如图:
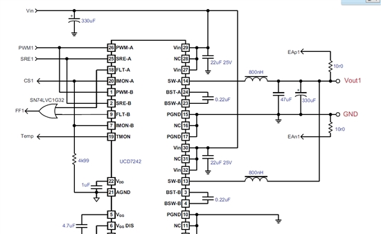
但是我简单用手感受芯片温度并不很高,热电偶测得温度也不到60℃,似乎并不应该出现这样的状况。检查原理图并对比datasheet发现,datasheet给出的并行输出方式中,两个FLT引脚外接了一个或门,如图:
而在我的设计中就直接把他们连起来接到UCD9222上了。请教各位高人,这会导致TMON电压变高么?并联输出时TMON电压随着温度的变化会翻倍么?


