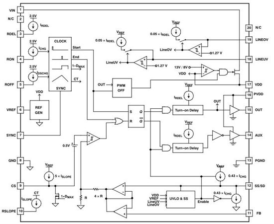
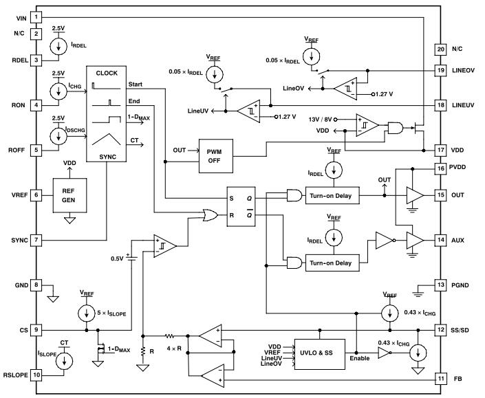
启动电压12.7V,
上电, 测量FB电压(5V),VDD电压(13V),VREF电压(5V),SS端电压(5V),LINUV电压(1.8V) lINOV电压(1V)
以上条件与输出为1 ,故使能输出。
求指导啊。这是为什么呢?
This thread has been locked.
If you have a related question, please click the "Ask a related question" button in the top right corner. The newly created question will be automatically linked to this question.
启动电压12.7V,
上电, 测量FB电压(5V),VDD电压(13V),VREF电压(5V),SS端电压(5V),LINUV电压(1.8V) lINOV电压(1V)