This thread has been locked.

If you have a related question, please click the "Ask a related question" button in the top right corner. The newly created question will be automatically linked to this question.

BQ25713: 如何在不使用微控制器的情况下给12.6伏锂电池组进行充电?

Part Number: BQ25713


  • 工程师 你好!

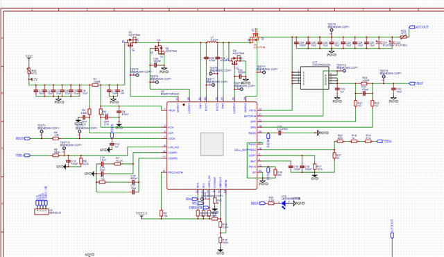
BQ25713芯片在不通过微控制器对芯片配置的情况下怎么做到通过外围电路对12.6伏锂电池进行充方电?

我通过手册的电路绘制的电路板在通电时输入为12伏电压batt输出只有3到4伏的电压

测的输入上电时有一百毫安的电流 几秒后电流为二十多毫安

12伏电源输入REGN输出电压为6伏,CHRG_OK和PSYS引脚电压为3.3伏的电压,但是连接电池后这两个引脚的电压消失,取下电池后也没有电压,需要断开所有的输入电压重新上电才能恢复,要怎么解决?

连接电池的情况接通输入电源Q1和Q4的G极为5.5伏左右的电压,Q2,Q3的G极则与GND连接了。PMOS在没连接电池有输入电源的情况下G极电压在1.2伏左右,连接电池后为10伏左右、要想给锂电池充电这是正常的吗

  1. 下面是我画的原理图