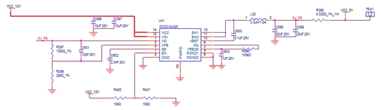
大家好,我在使用TPS54425时,绝大多数情况下都能正常使用,但是偶尔也会有没有输出的情况,没有输出电压时我测量输入也有10.96V,使能管脚也正常,具体原理图如下所示:
曾近发生没有输出的条件我遇到的有这样几种:
1、我在使用一个AC220转DC12V/3A的开关电源作为输入时,我先讲此开关电源和主板接通,接下来直接拔掉AC220V插座,再插上AV220V插座,此时就出现我图上的VCC_5V0电压出不来,测试输入和使能管脚都正常,除非我在不拔AC220V插头时,先断开主板,再接通主板,这样输出就有了;
2、另一种情况是我用一个DC12V电池包给主板供电,一切正常,当电池包自己电量耗尽后,我再插上充电器给电池包充电,当电池包输出恢复后,就又出现了那个VCC_5V0出不来的现象了,只有当我把主板断开,再接上一次就正常了。
这个问题不知道怎么出现的,也不知道怎么避免,烦请论坛上的知情人帮忙分析分析。
