您好,

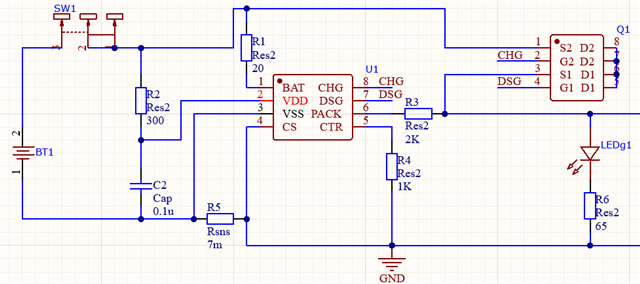
BQ2980的电路图与数据手册中的典型电路一致,Q1为背靠背连接的2个NMOS,当电池插入(电压为4V)时,CHG和DSG的电压均为0V,MOS管不导通。此时需要将Pin6与电池正极短接一下,CHG和DSG才能输出11V的电压,请问这意味着BQ2890首次接入电池后,还需要接入外部充电器进行唤醒?(但是在手册中我没有找到需要接入充电器进行唤醒的描述)或是我的电路存在某些问题?或是因为某些原因触发了UV保护?
望您解答产生上述现象的原因,谢谢!
This thread has been locked.
If you have a related question, please click the "Ask a related question" button in the top right corner. The newly created question will be automatically linked to this question.
您好

请参考这个datasheet的内部逻辑说民需要这个信号做相关的逻辑。所以需要接充电器。
https://www.ti.com/lit/ds/symlink/bq2980.pdf
另外在datasheet的相关保护中均需要Vpack来做相关的判断或比较,所以您目前的情况应该是触发了相关保护机制。
8.1.2 Test Circuit Diagrams
在最后的测试部分的电路也是给了相关的电压来测试。