This thread has been locked.

If you have a related question, please click the "Ask a related question" button in the top right corner. The newly created question will be automatically linked to this question.

LM5122MH做升压电路能用铝基板吗

Other Parts Discussed in Thread: CSD18537NQ5A, CSD18504Q5A

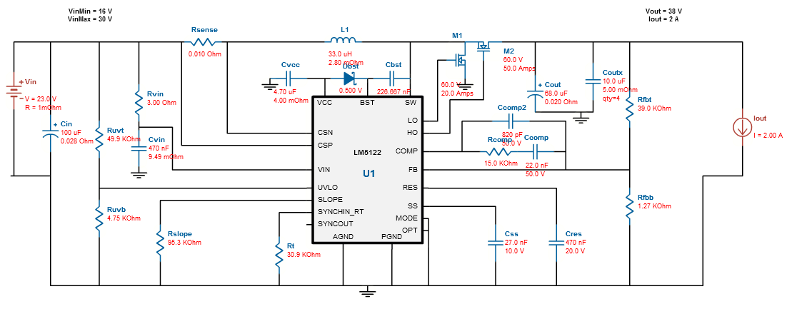
本菜鸟要做一款LED驱动电路,要求如下:

输入电压16-30V;

输出电压38V;

输出电流恒流2A。

请问以上要求能完全按TI官网软件计算出来的参数用铝基板来布线做吗