


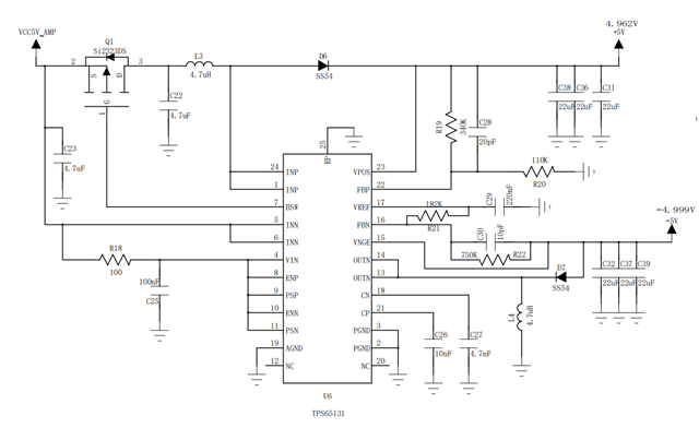
本人第一次使用贵司的TPS65131这个正负压芯片,在使用中遇到点问题。发现嘉立创贴片5块板子,其中只有一块是正常的,就是输出是±5V,与设计目标一致,但是其余四块不正常,具体如下:
空载条件下,输出正负电源都是锯齿波,测得FBN和FBP波形如附件,VREF正常是1.2V左右
请问这会是哪里问题?为啥有一块输出是正常,其余四块不正常。器件极性没问题,全部使用MLCC电容。
哪位大神帮忙看下,不胜感激
This thread has been locked.
If you have a related question, please click the "Ask a related question" button in the top right corner. The newly created question will be automatically linked to this question.



本人第一次使用贵司的TPS65131这个正负压芯片,在使用中遇到点问题。发现嘉立创贴片5块板子,其中只有一块是正常的,就是输出是±5V,与设计目标一致,但是其余四块不正常,具体如下:
空载条件下,输出正负电源都是锯齿波,测得FBN和FBP波形如附件,VREF正常是1.2V左右
请问这会是哪里问题?为啥有一块输出是正常,其余四块不正常。器件极性没问题,全部使用MLCC电容。
哪位大神帮忙看下,不胜感激
您好
针对您在使用TPS65131正负压芯片时遇到的问题,以下是对可能原因的分析和建议:
您好
wenbench是官方推荐的参考设计,这些参考设计大部分有测试报告,如果您填写的参数没有相关设计,可能是没有相关推荐设计,并不一定是这个IC不能负压。

根据datasheet的图说明这个IC可以输出负压。只是官方没有针对性推荐相关参考设计在wenbench这个工具中。