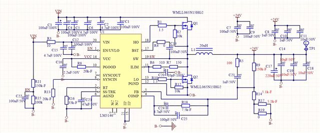
目前我们做降压DC-DC,VIN=36V,Vout=24V,VCC悬空,B-代表GND,原理图参考如下,电压输出是对的,但是出现空载发热严重问题,经测试,LM5146温升50℃,请帮忙看看是哪里问题?MOS规格,150V/172A。外部提供36V的线性电源输入看到Vin对应的电流为0.1A。

This thread has been locked.
If you have a related question, please click the "Ask a related question" button in the top right corner. The newly created question will be automatically linked to this question.
目前我们做降压DC-DC,VIN=36V,Vout=24V,VCC悬空,B-代表GND,原理图参考如下,电压输出是对的,但是出现空载发热严重问题,经测试,LM5146温升50℃,请帮忙看看是哪里问题?MOS规格,150V/172A。外部提供36V的线性电源输入看到Vin对应的电流为0.1A。

感谢您对TI产品的关注!
关于你的咨询,LM5146: 空载发热,请确认下下面几个项目。
注意选择的MOS Qg尽量小, 外部MOS的控制器,如果选择尽量小Qg的MOS(十几个nC, 甚至更小),应该可以进一步降低静态电流。
电感选个低DCR的, 测试100mA负载下的驱动波形? 以及输出,主要是确认是否存在异常的震荡导致电感饱和? 看有没有造成电感自激。
你看看TI评估板的电路和电感还有MOS的型号以及参数,跟你的设计比较下。
www.ti.com/.../snvu591.pdf