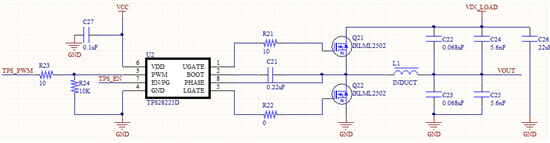
想做一个DC-DC降压电路,输入10-20V,输出5v ,电流2A左右,想问一下,用tps28225能做吗,tps28225的输出电压的大小是怎么控制的,
This thread has been locked.
If you have a related question, please click the "Ask a related question" button in the top right corner. The newly created question will be automatically linked to this question.
你好,当然是可以的,但是你需要给芯片一个PWM信号,输出电压也是通过PWM信号控制的,谢谢。
你好,你为什么选这个芯片,其实针对你的应用,可以使用TPS54335A,会更简单合适,谢谢。
是需要PWM信号控制,具体是有信号的幅值控制,还是什么?PWM信号是方波信号吧?
你好,你直接搭建一个buck电路,输出电压需要采样到MCU(或者模拟控制器),MCU(模拟控制器)输出占空比,实现输出电压的闭环调节。
你是要做数字控制的电源么?这种可以做,但是如果开关频率要做得比较高,对PWM的要求会比较高,要求PWM的精度做得高,这样MCU的成本也不低。另一方面,你要用MCU,需要自己去写电压环和电流环,而且要用外部的运放去采集电压和电流信号,送到MCU,经过AD转换之后才能做控制算法,做起来比较复杂。