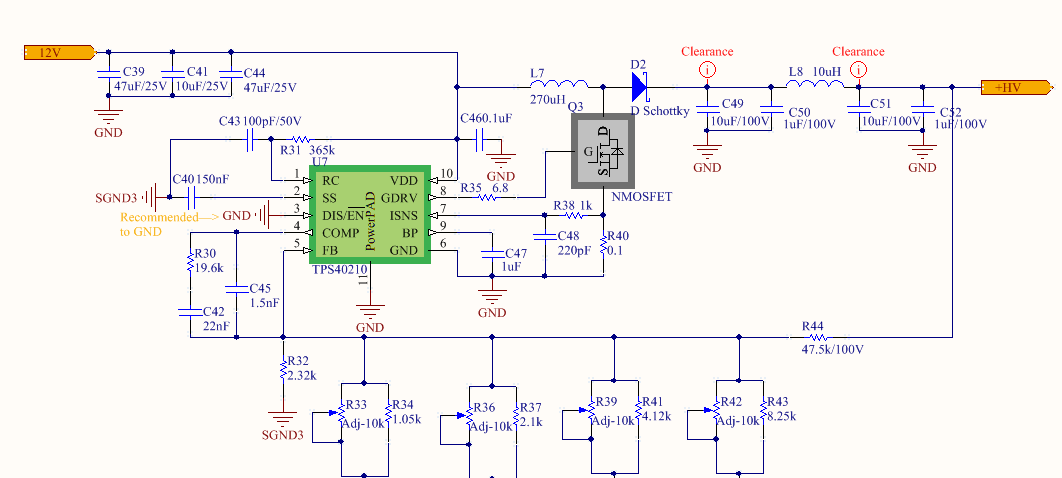
请教一下:我用TPS40210最升压变换器,输入电压12V,输出电压15V-75V,但是最后输出只有12.3V,不知道电路设计的有没有问题?谢谢
This thread has been locked.
If you have a related question, please click the "Ask a related question" button in the top right corner. The newly created question will be automatically linked to this question.
请教一下:我用TPS40210最升压变换器,输入电压12V,输出电压15V-75V,但是最后输出只有12.3V,不知道电路设计的有没有问题?谢谢
Hi
如果芯片完全没有动作,输出电压应该是12V减去肖特基的管压降0.7V. (忽略电感压降)
所以芯片可能在动作,注意确认一下layout,VDD的电容放到10uF左右,并且尽量靠近VDD脚.
但是如果是空载就是这样,感觉就不合理了。
HI
如果要判定芯片,通电后测试VBP,看RC是否有震荡。
电感建议选择小一点。