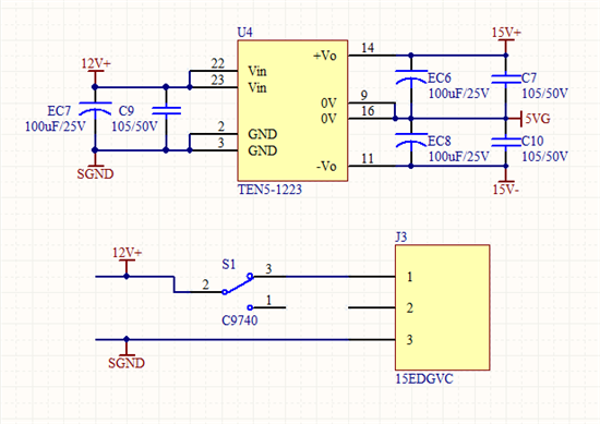
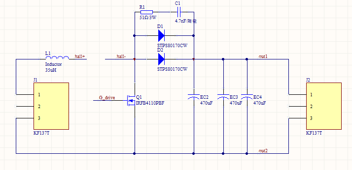
上面5张图片从上往下依次是主电路图,UC3886控制电路图,辅助电源图,输入电感电流检测和保护图,输出电压检测和保护图。主电路为Boost电路,输入5-40V,输出45V,额定输出电流60A。由于疏忽,在原理图绘制时我没有将主电路电容负极,即out2端与PGND相连,但是在电路焊接后,我用一根导线将out2和UC3886的PGND连起来了。辅助电源是12V转正负15V给两个霍尔传感器,同时12V给UC3886。
在调试时,我发现UC3886输出的驱动电压峰值波动比较大,从5V-2.8V之间波动,但是如果将SGND和PGND连起来后,驱动电压峰值为12V,没有波动。通过TI的UC3886的数据手册我发现,SGND和PGND都和电容负极相连,请问这是否正确。对于我的电路Boost中PGND和SGND改如何处理。





