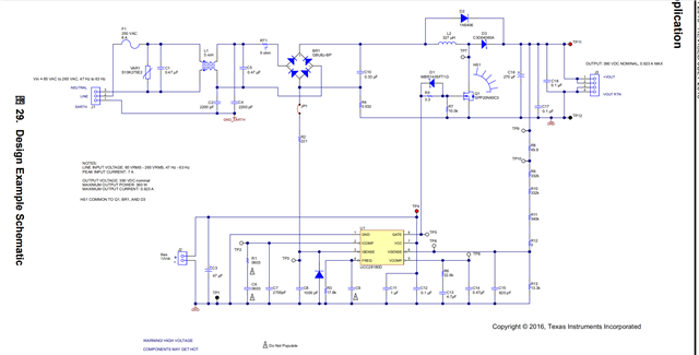
Input 220VAV voltage, drive the motor 800W output. the frequency of UCC28180 is set to 60K, the 310VDC will be rectified to 380VDC, the topology used is consistent with the datasheet, the device and resistor-capacitor values are individually modified!

Our standard for voltage interruption experiments for the first input 220VAC voltage 5s, 30ms voltage interruption, then 5s 220VAC voltage output, 40ms voltage interruption, 5s 220VAC, 50ms voltage interruption ...... Until the 90ms voltage interrupt, 5s of 220VAC voltage output, then a 30ms interrupt, 5s of 220VAC voltage output again (the 30-90ms voltage interrupt keeps cycling for 2 hours), the motor does not stop during the interrupt. We found that in the voltage re-entry, UCC28180 gate pin output pwm wave duty cycle is very high, the DS current of the IGBT in the PFC startup moment there will be a current shock of 18A, 18A current we use the IGBT can resist, but there is a probability of direct current of more than 50A directly damage the IGBT, and the input fuse will be burned out. UCC28180 has the probability of damage. At the same time, we found that the UCC28180 can normally soft-start during normal power-on (without voltage interruption) (the duty cycle of the pwm at the moment of power-on is very small, and there will be no high current), and we suspect that the voltage of the electrolytic capacitor drops at the moment of interruption, and the UCC28180 outputs the maximum duty cycle of the pwm wave as much as possible, and then the voltage suddenly rises, but the pwm wave still has a high duty cycle, resulting in high current and thus damaging the IGBT. We previously used Infineon's ICE3PCS03G and this problem does not occur, is there any way to make the UCC28180 also realize soft start in the voltage interrupt experiment?