Hello guys,
We are using the TPS923654 to design a new product, and we are encountering some issues.
Q1.
How to increase the output power
The maximum current of debugging can only reach 1.6A, and it needs to increase strong heat dissipation, which does not meet the 2A current requirement of the design goal
Q2.
How to reduce device heat
In the case of a current of more than 1A+, the heating problem of the inductor and the chip is very serious
Your reply would be much appreciated.
Best regards,
Kazuya.
-----------------------------Below are our design goals and commissioning information--------------------------------------
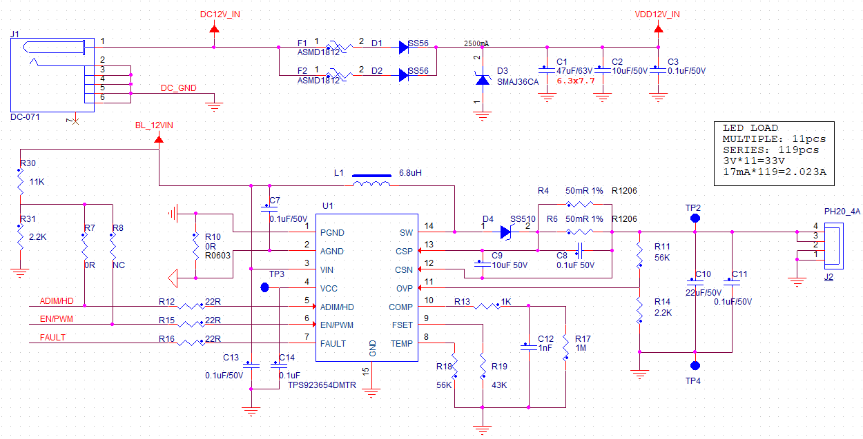
Design requirements: Output current 2A
Load parameters: Blue LED 11 in series 119 in parallel 3V*11=33V 17mA*119=2.03A
Control signal: ADIM/HD for high level, EN/PWM for 100KHz signal
Schematic diagram

Debugging data

DEMO PCB layout
