Other Parts Discussed in Thread: , TL431
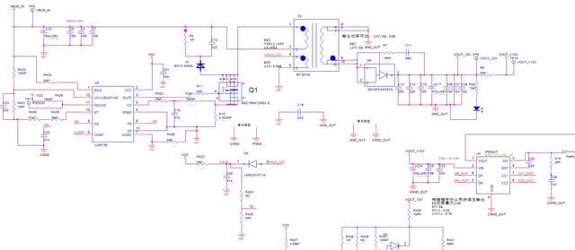
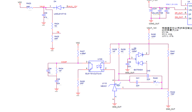
使用lm5155设计输入为12至36V输出为12V3A的反激稳压器,原理图基本与官方提供LM5155EVM-FLY相同,元件参数根据官方提供的LM5155_56_Excel_Quickstart_Calculator_for_Flyback_Regulator_Design表格和设计指导设计的,选择的变压器的参数为Np:Np:Naux=1:1.25:1.25、Lm=5UH,结果为输出不稳定、纹波大,有异响,怀疑是反馈环路有问题,调节Rcom和Ccom的数值但没有明显效果,原理图和波形图如下,请问如何解决?


