请教TI工程师:
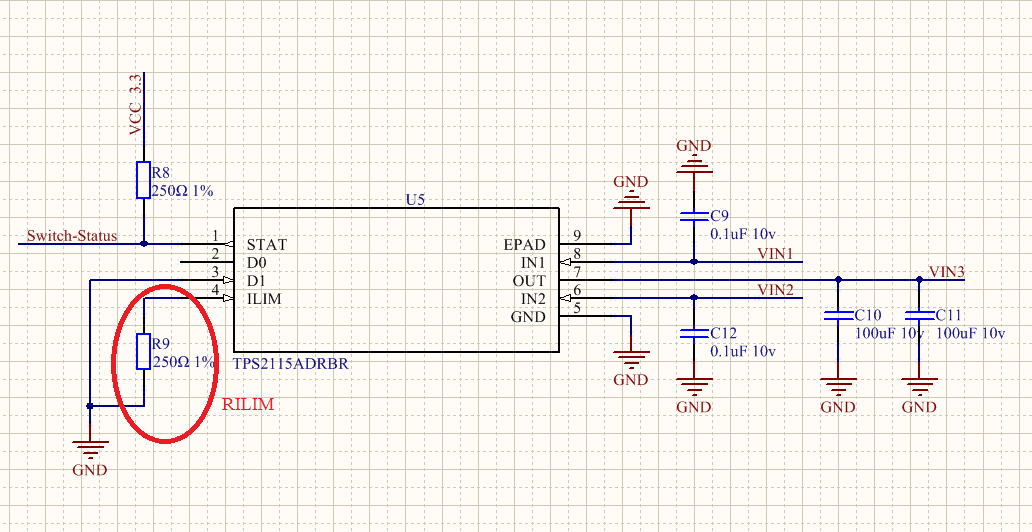
TPS2115ADRBR的手册上说可以输出2A的电流,RILIM 该设置为多大才能得到最大的电流输出呢?我设置为250欧姆,好像带不动我的负载。
This thread has been locked.
If you have a related question, please click the "Ask a related question" button in the top right corner. The newly created question will be automatically linked to this question.
主,把IN1和IN2的电容也加大一些,另外看一下你输入直流源是否限流了,从而导致输出无法带大负载。
你好,你是2A的负载?把电阻改Rlimit电阻改的更小试试,如果改的更小还不行,可能不是芯片的问题。同时看下输入电压有无变化,谢谢。