Part Number: TPS92611-Q1
TPS92611-Q1 - FAULT pin integrating with microcontroller logic (3.3V)
Hello,
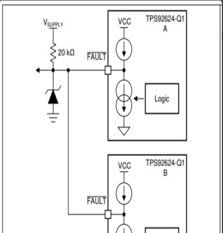
I want to integrate TPS92611-Q1 with a microcontroller. The absolute maximum voltage on any pin is 3.3V, whereas the voltage on the LED driver Fault pin is 6.5V in my application and up to 7V according to the datasheet.
What is the recommended way to interface the FAULT pin to a 3.3V logic if I am only using a single device and not a multi-device FAULT bus?
Apparently the 7V is due to a very weak pullup current, is it possible that this current is so weak I can interface it directly to a 3.3V logic?
Thank you for the help!
My problem is similar to this problem TPS92611-Q1: TPS92611-Q1 - FAULT pin integrating with microcontroller logic (5V) - Power management forum - Power management - TI E2E support forums
Can the MCU pin be directly connected to FAULT, with a 10k pull-up resistor connected to the MCU's 3.3V logic?
GPIO parameters


