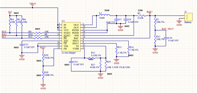
有个产品应用使用BQ24105 芯片管理,电池是2节串联, 主控芯片是MICROCHIP的 pic16f1707 芯片读取BQ2410的STAT1 为充电信号,读取STAT2为充电满的信号,来控制LED灯组实现流水充电,现在问题是有将近一半的产品板存在无法停充的现象,看充电电流都已经小于10MA了,主控芯片依然检测不到STAT2的充满信号从而控制LED灯组停止闪烁提示。
This thread has been locked.
If you have a related question, please click the "Ask a related question" button in the top right corner. The newly created question will be automatically linked to this question.
您好
BQ24105芯片管理产品充电问题解决方案
问题现象:部分产品板无法停充,充电电流小于10MA时,主控芯片检测不到STAT2的充满信号。
可能原因及解决方案:
您好
感谢您信任
https://www.ti.com.cn/cn/lit/ds/symlink/bq24105.pdf
请您参考datasheet的公式参考您的设计需求进行匹配,之后通过测试来调节相关部分,可以通过示波器来验证相关信号是否有如实发给MCU
您好
首先感谢您的信任,关于具体到修改哪个阻容的配置,需要结合实际情况。其次根据您的描述问题大体出现在充电电压的配置和信号是否如实传输到您的MCU以及电路布局影响的信号抗干扰性上,关于充电电压的阈值以及周边的保护在datasheet有写明,您可以参考去调节看实际测试情况。关于信号是否如实传输到MCU您可以使用您的示波器监测看看是否存在问题。关于电路抗干扰性上在上面回复您了,在datasheet有具体的描述。最后您如果想要确切的操作,建议尝试调节R13和R14看看测试结果后针对性调节充电电压阈值。