This thread has been locked.

If you have a related question, please click the "Ask a related question" button in the top right corner. The newly created question will be automatically linked to this question.

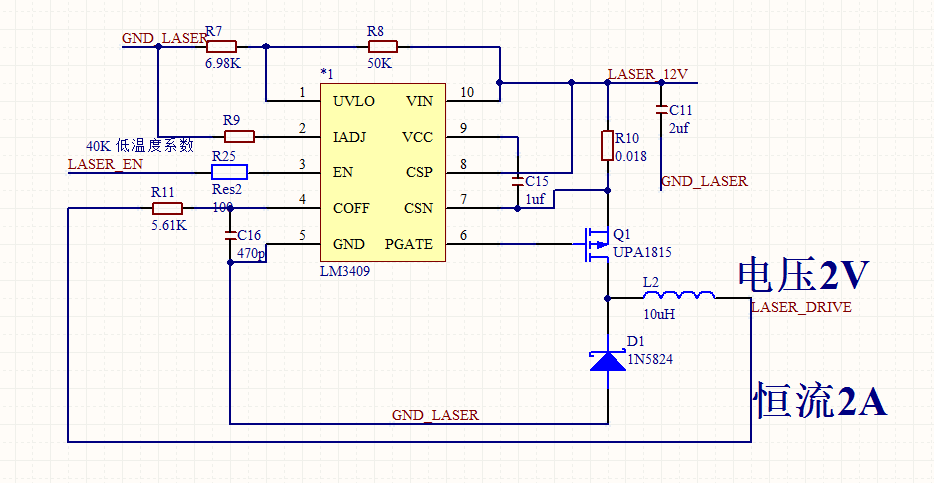
TI专家帮帮忙,我这个LM3409的电路有啥问题?

Other Parts Discussed in Thread: LM3409

专家请帮帮忙,我用LM3409输出2V,2A的信号驱动一个LED,电路如附件所示,请专家看看我选择的元器件对不,再有一个,我感觉这个电路的关断时间每次都要调,每次都要调整Rext,Cext,感觉输出2A不太稳,另外,我在使能端直接用单片机输出的5V电压经过一个100欧的电阻控制,怎么没有输出,我看了手册使能电压阈值是1.74V啊