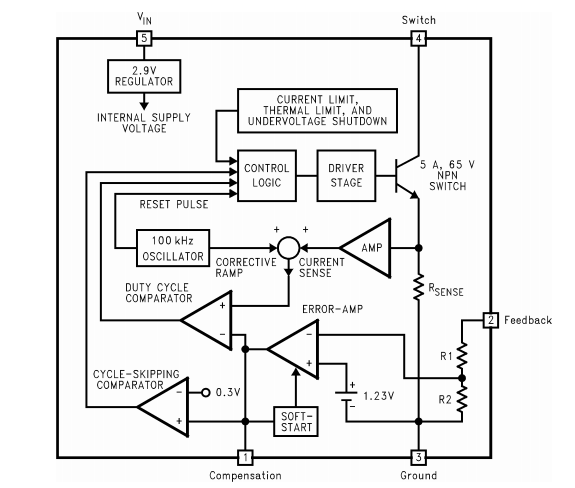
最近在用LM2587做升压转换器,在查看datasheet时,对于LM2587补偿端的作用不是很明白。
在demo电路中,补偿端连接一个RC,参考电路里面的RC值,带上负载,RC值调节好了,PWM波形看起来就像教科书里面的一样,如果没有调试好,PWM波形就很丑。RC是提供震荡电路的吗? 为什么叫做补偿引脚?
This thread has been locked.
If you have a related question, please click the "Ask a related question" button in the top right corner. The newly created question will be automatically linked to this question.
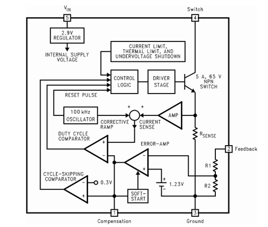
最近在用LM2587做升压转换器,在查看datasheet时,对于LM2587补偿端的作用不是很明白。
在demo电路中,补偿端连接一个RC,参考电路里面的RC值,带上负载,RC值调节好了,PWM波形看起来就像教科书里面的一样,如果没有调试好,PWM波形就很丑。RC是提供震荡电路的吗? 为什么叫做补偿引脚?