This thread has been locked.

If you have a related question, please click the "Ask a related question" button in the top right corner. The newly created question will be automatically linked to this question.

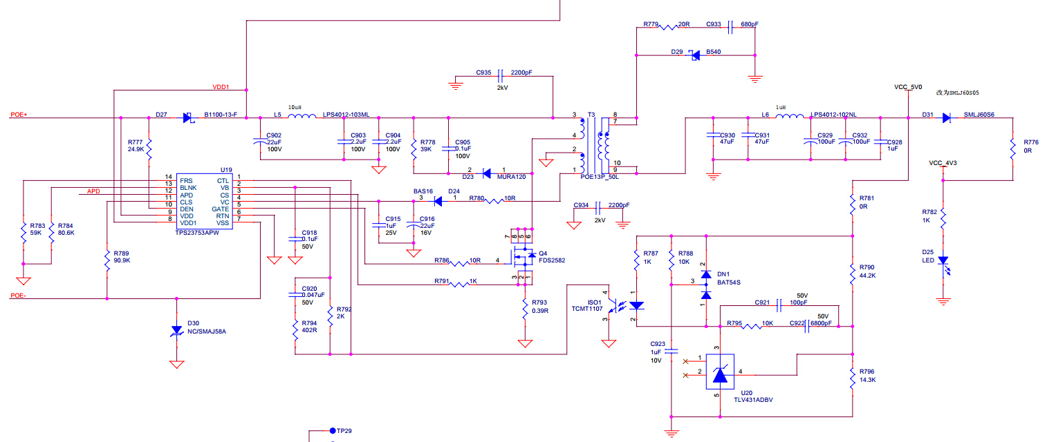
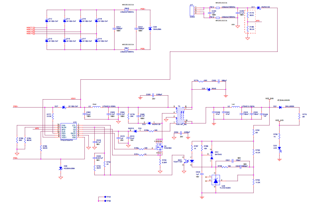
POE电源TPS23753输出电源纹波较大,Vpp约160mV,复杂波动时会增大至200mV多。

Other Parts Discussed in Thread: LM5118

用了一款POE芯片TPS23753APW,结果电源纹波较大Vpp=160mV,输出电容换成高频低阻电容,改善不大,

请问,输出电压纹波和Layout关系大吗?


下图是全貌图:



下图是细节图: