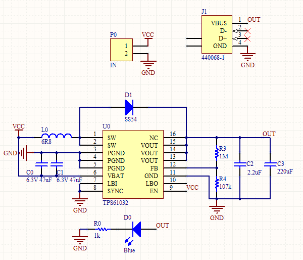
这是我的原理图和测试PCB,其中D1 R3 R4没有接 输入使用稳压电源4.1V 设置限流2A
测量电感两侧,这是100mA
这是500mA
这是900mA的
测试直至900mA负载的时候依然有5.08V的输出电压,但是负载一旦加到1A的时候,稳压电源瞬间短路,输出0V,是加负载的一瞬间就这样,请教各位是什么问题呢?电感用的是6R8,先谢谢各位了。
This thread has been locked.
If you have a related question, please click the "Ask a related question" button in the top right corner. The newly created question will be automatically linked to this question.
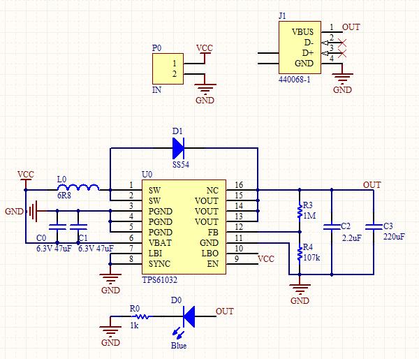
这是我的原理图和测试PCB,其中D1 R3 R4没有接 输入使用稳压电源4.1V 设置限流2A
测量电感两侧,这是100mA
这是500mA
这是900mA的
测试直至900mA负载的时候依然有5.08V的输出电压,但是负载一旦加到1A的时候,稳压电源瞬间短路,输出0V,是加负载的一瞬间就这样,请教各位是什么问题呢?电感用的是6R8,先谢谢各位了。