使用webench设计的升压电路,采用tps61288升压芯片,测试过程中发现电感处有明显电流声,不连接负载时都有。
想问一下是什么原因造成的。是器件选型错误还是PCB设计布局不合理
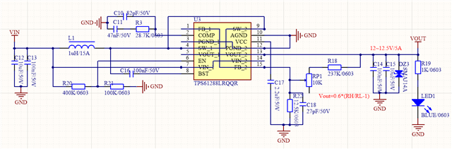
下面附上原理图和PCB
This thread has been locked.
If you have a related question, please click the "Ask a related question" button in the top right corner. The newly created question will be automatically linked to this question.
感谢您对TI产品的关注!
关于你的咨询,从电路看没什么太大问题,布局上你可以改善下,特别是输出电容,我们的评估板采用的是多电容输出。
可以提高电路的稳定性和抗干扰能力,输入的平滑性。
GND铺铜和电容引脚可以多加些via通孔。

tps61288EVM电路和PCBlayout
www.ti.com.cn/.../slvubw6a.pdf