This thread has been locked.

If you have a related question, please click the "Ask a related question" button in the top right corner. The newly created question will be automatically linked to this question.

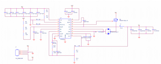
LM5088设计问题

Other Parts Discussed in Thread: LM5088

我选用LM5088,按软件推荐设计出:输入18到75V,输出15V,5A的板子。然后空载的时候是15V稳定的。

当使用6欧姆的电阻做负载的时候,显示电压14.7V,电流2.25A左右。

当使用3欧姆的电阻做负载的时候,显示电压4.6V,电流1.25A左右。  这有可能是什么原因造成的呢?负载都是能抗50W的功率的。

我是电源小白。。。在线等指点解决方向。。谢谢