Part Number: TPS40210
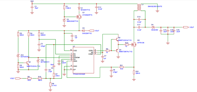
按照官网给出的原理图进行电路设计之后,线路板中有共模电感时接入负载(4Ω左右的接触器)后是断路状态,我将共模电感改成普通的27uH电感后接触器吸合,但是输出电压和输入电压变成4-5V左右的动态电压,输入电流和输出电流反而没有改变,请问一下出现这种情况的原因是?原理图附上。

This thread has been locked.
If you have a related question, please click the "Ask a related question" button in the top right corner. The newly created question will be automatically linked to this question.
您好
针对你提到的TPS40210非隔离电源设计问题,这里有几个可能的原因和相应的解决方案供你参考:
共模电感的影响:
输出电压不稳定:
电路设计和布局问题:
关于参数选择和匹配官方提供相关工具辅助您设计:
https://www.ti.com.cn/tool/cn/download/SLURB11
https://www.ti.com.cn/tool/cn/download/SLURB14
请您参考。