This thread has been locked.

If you have a related question, please click the "Ask a related question" button in the top right corner. The newly created question will be automatically linked to this question.

大容性负载的接地问题

Other Parts Discussed in Thread: OP07

刚接触电源 对电路的接地没有什么概念 现在出了点问题 可能是接地不正确 请帮我看一下 谢谢!

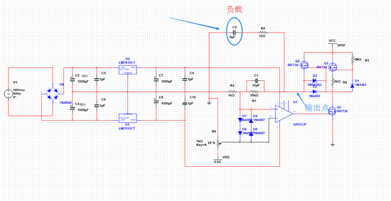
制作的是压电陶瓷驱动电源 负载6uf 放大倍数40倍 输出0~200V  在空载和阻性负载时没有问题 但接入容性负载后 前置运放OP07会烧毁 

 我的电路是这样连接的 滤波电路只画出±15V 的 各路的地线先连在了一起 负载的地直接连在了滤波电路的±15V的地上 运放严重烧毁 之后我把负载的地接在了滤波电路靠近200V那边的地线 OP07轻微损坏  所以我猜测有没有可能是容性负载产生的大电流从地线蹿到了运放的供电上   所以请问一下这些地该怎么接 要注意些什么 谢谢!第一次提问 如果有什么需要补充的请告诉我!谢谢!