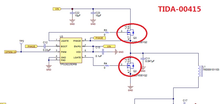
1、1W的应用,TIDA-00415,线圈的一侧使用了两个MOS管,两个都是N沟道;
2、5W的应用,TIDA-00259,线圈的两侧各使用了两个MOS管,四个都是N沟道;
3、2.5W的应用,TIDA-00334,线圈的两侧也各使用了两个MOS管,分别是一个N沟道和一个P沟道;
那么问题来了:同样是使用四个MOS管,为何00259的四个都是N沟道,而00334的却是两个N沟道,两个P沟道呢?求解
This thread has been locked.
If you have a related question, please click the "Ask a related question" button in the top right corner. The newly created question will be automatically linked to this question.
1、1W的应用,TIDA-00415,线圈的一侧使用了两个MOS管,两个都是N沟道;
2、5W的应用,TIDA-00259,线圈的两侧各使用了两个MOS管,四个都是N沟道;
3、2.5W的应用,TIDA-00334,线圈的两侧也各使用了两个MOS管,分别是一个N沟道和一个P沟道;
那么问题来了:同样是使用四个MOS管,为何00259的四个都是N沟道,而00334的却是两个N沟道,两个P沟道呢?求解