您好!
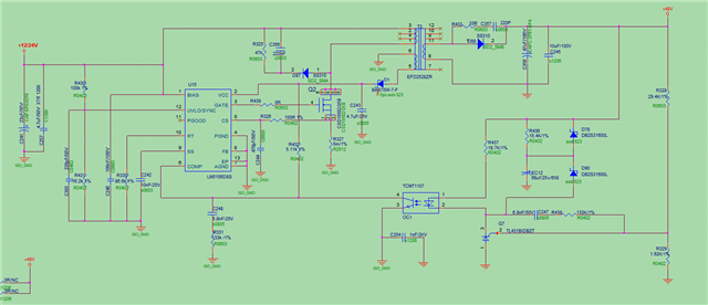
我们采用1颗LM5156来设计升压电路,输入是DC12/24V,期望输出是DC 48V/1A.。但按TI参考设计做出的电路板子(见下图),实际上只能达到31V左右,请问我们设计哪里有问题,该如何优化该设计?

另,附上变压器的参数。

谢谢指导!
This thread has been locked.
If you have a related question, please click the "Ask a related question" button in the top right corner. The newly created question will be automatically linked to this question.
可以尝试使用Boost Controller Quick Start Calculator,验证下回路是否有问题: